Project Description
Empowr is a web-based task outsourcing platform designed to solve the problem of excessive workloads. By connecting task providers (clients) with task performers (workers), Empowr facilitates efficient work distribution, allowing users to seamlessly delegate tasks they cannot manage independently.

Role: Project Lead (Scrum Master), Hustler (Business Analyst) & Front-End Engineer
Methodology: Hybrid Lean Startup & Scrum
Impact & Key Responsibilities:
-
Led project execution and served as the Scrum Master, managing the product lifecycle using a hybrid framework of Lean Startup and Scrum supported by Jira and the OutSystems Platform.
-
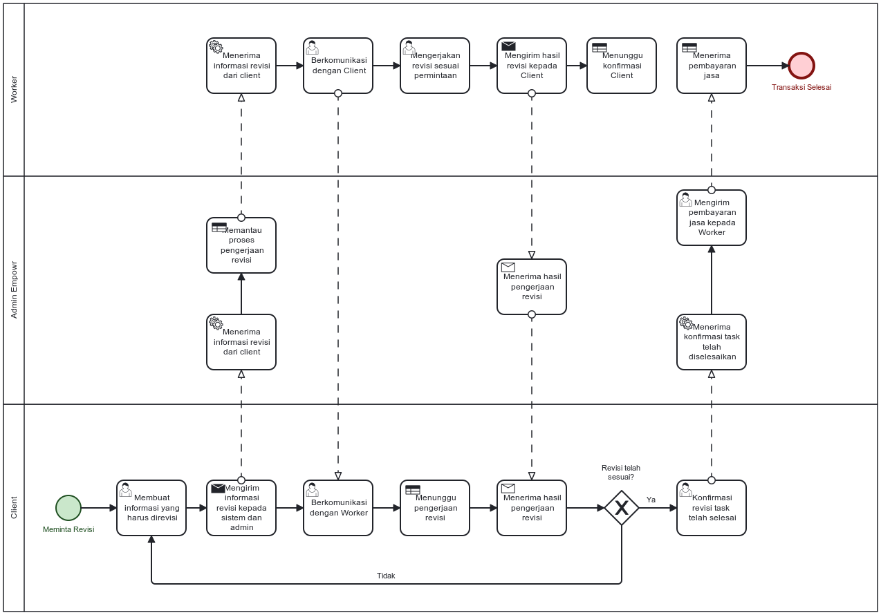
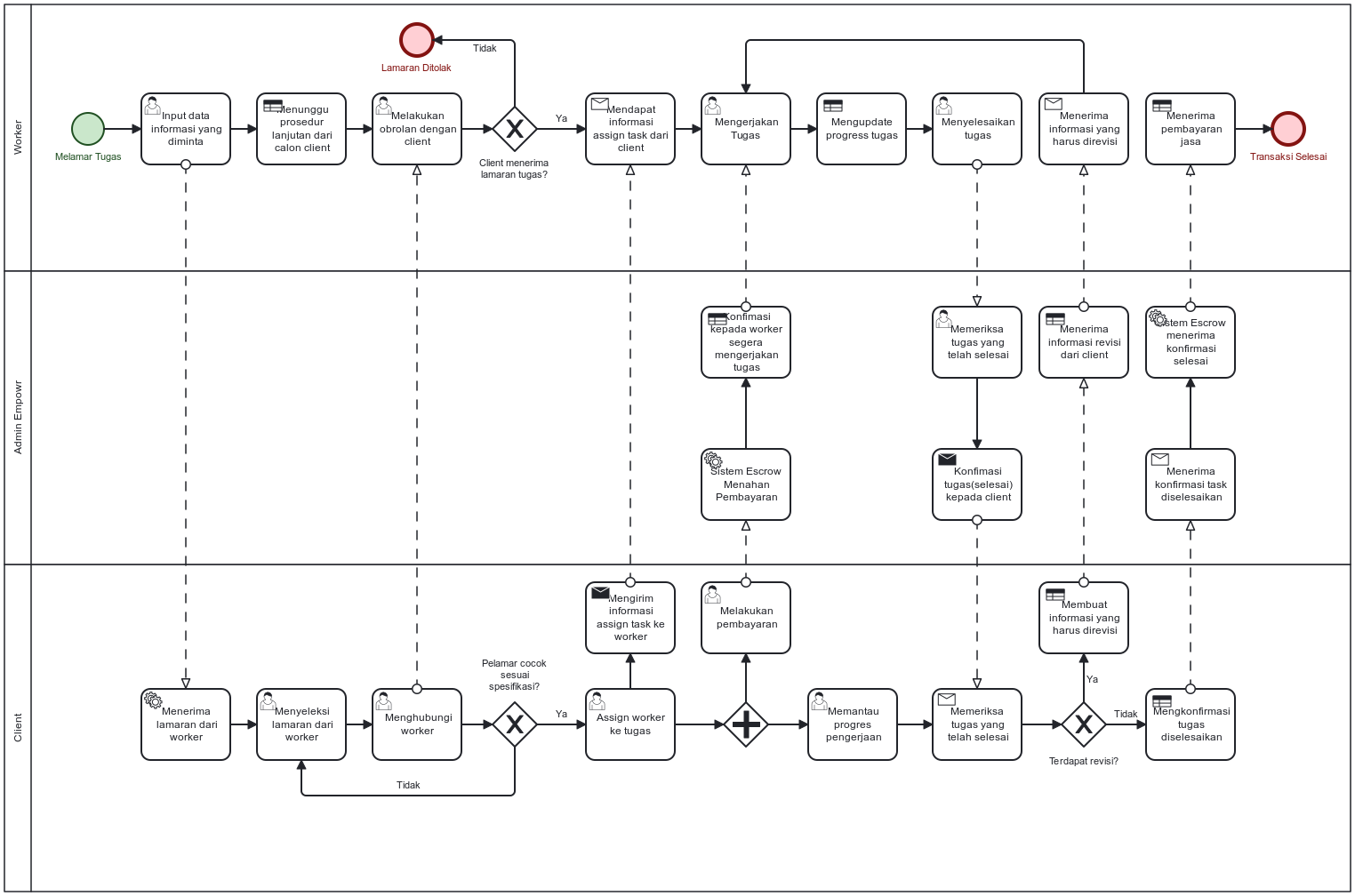
Spearheaded business research and analysis, including designing the Business Model Canvas (BMC) and mapping core business processes using Business Process Model and Notation (BPMN).
-
Conducted comprehensive user research to define product requirements and successfully validated them through the deployment of a Minimum Viable Product (MVP).
-
Developed and implemented the responsive front-end user interface of the web application utilizing the Tailwind CSS framework.
Gallery
Empowr Application
Role
Project Lead, Hustler, Front End
Timeline
Jan - Jun 2025
Tech Stack
Laravel, Tailwind CSS, OutSystems, MySQL, Jira Scrum